思政前沿
张晓波
2020-06-23
Web3.0 时代,舆论场逐渐从微博、微信向火山、快手、抖音、秒拍等短视频平台延伸,短视频正在以一种视频化的社交方式, 迅速成为舆情事件的标准配置。高校师生思维活跃,接受新事物的能力较强,在“人人都有麦克风”的时代,高校的突发事件很容易成为舆情的爆发点。由此,如何加强高校的网络舆情危机管理已经成为一个重要课题。
一、网络舆情传播阶段理论简述
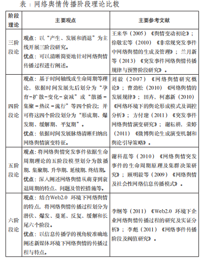
自媒体不同于传统媒体,它的传播主体具有多样化、平民化等特点,而正是这些特点,使得自媒体时代高校网络舆情的传播呈现出源头难寻、真相难清、传播迅速、裂变升级等特点。近年来,很多专家学者从不同的视角对网络舆情的阶段模型进行研究,主要观点有三阶段论、四阶段论、五阶段论和六阶段论(见下表)。研究网络舆情传播阶段模型的特点,不仅有助于了解网络舆情是如何传播的以及其在传播过程中的阶段特性和演变方式,还能为高校网络舆情管控和危机管理提供一定的理论借鉴意义。

从表中可以看出,四阶段论模型、五阶段论模型和六阶段论模型实质上都是对三阶段论模型的细分、补充和完善。无论是哪个阶段论的模型,都从不同的理论角度对网络舆情的传播阶段进行了区分,并且呈现出各自的特点。
三阶段论模型运用舆情监控数据,虽然能简单明了地将网络舆情传播阶段分为“发生前、发生中、发生后”,却较难显示网络舆情在传播过程中的变化。而四阶段论在三阶段论中加入了“蔓延阶段”,表述网络舆情从冲突(传播阶段)到衰退(消退阶段)的渐进和演变过程。四阶段论模型相对于三阶段论模型来说更加有层次感,理论内容更为丰富,但缺点是空间划分逻辑性不强。五阶段论模型则对四阶段论模型进行了进一步的细分,将衰退期分为延续和终结两个阶段。六阶段论模型能够比较准确地反映网络舆情传播的过程,尤其是在新媒体环境下的传播特点,并提出了死亡期的新观点,拓展了阶段论模型的研究。
二、新媒体时代高校网络舆情危机管理机制
全球知名危机管理专家史蒂文·芬克,将危机事件的发展分为危机潜伏期、危机爆发期、危机蔓延期、危机解决恢复期四个阶段。他认为在危机的潜伏期是最容易处理危机的时期, 但也是最不为人知的时期 ;而危机爆发期来势汹汹,由于给人造成的心理冲击最严重,所以让人在心理上感觉很漫长 ;此后危机便进入蔓延期,这也是时间最长的一个阶段,也是危机管理最能发挥作用的阶段,如果处置管理得当将会减少这个阶段的时间 ;在第四阶段,当组织从危机的影响中脱离出来时,仍要保持一定程度的警惕,谨防危机死灰复燃。
史蒂文·芬克的危机阶段分析理论同样适用于当今微时代 高校网络舆情不同阶段的处理。笔者基于危机阶段分析理论, 从潜伏期(危机前)、扩散期(危机中)、消退期(危机后)这三个不同阶段来分析应对策略。
(一)潜伏期:建立危机前常态化应对机制
1.树立应对新媒体时代危机事件的公关意识。新媒体是一把双刃剑,它给新时期的危机公关管理带来了挑战,但也为我们提供了前所未有的机遇,因而要正视新媒体的力量。要充分发挥新媒体在危机处理中的主体作用,运用新媒体积极互动、平等对话。
2.制定新媒体时代危机事件的应急预案。第一,成立由对新媒体相对了解、熟知网络舆情传播发展规律的公关人员组成的危机公关应急小组,处理危机时期的媒体关系。第二,建立危机信息管理制度。借助校园局域网、贴吧、论坛、各政务信息公开平台,甚至师生个人自媒体账号等,随时掌握舆情动向,及时发现危机隐患,建立健全信息搜集、报告、发布制度。
3.利用网络媒体进行舆情监测和动态跟踪。一方面,可以运用舆情监测软件,对网络上的特定词、敏感词进行全天候监测,及时掌握网络舆论的动态变化。另一方面,建立网络舆情监测员制度,及时收集、反馈、发现高校内外信息以及师生关注的焦点话题等。注重舆情的动态跟踪,时刻了解社会动态, 及时关注师生们经常访问的网站、论坛或者校园微博、QQ 群等, 了解师生们关注的问题,掌握他们的思想动态,并及时采取应对措施,化被动为主动,化解矛盾,消除危机。
4.建立信息公开和新闻发言人制度。高校要防患于未然, 在危机事件爆发前建立健全信息公开的各项工作制度,完善由校长领导、学校各职能部门分工实施、推进,师生员工积极参与的信息公开工作机制,健全高校新闻发布和新闻发言人制度, 增强高校信息公开的主动性、权威性。涉及学校层面重大事项的决策和师生员工切身利益的事项,要建立信息公开机制,公开、透明、动态披露事项的进展情况,以避免因师生员工不明真相而引发危机事件。
(二)扩散期:启动危机时快速联动应对机制
1.快速反应,第一时间启动应急预案。危机公关“5S 原则” 的一条重要原则就是“速度第一”,高校要牢牢占据信息传播源头的位置,掌握主动权,防止自己陷入被动的局面。要在危机爆发后第一时间启动新媒体应急预案,成立应急小组,对危机事件的来龙去脉展开调查,及时制定应急方案,掌控网络舆情动向,尽量将危机事件控制在可操作的范围内。
2.抢占先机,第一时间发布权威信息。如果高校没有在第一时间让公众知道事件的真相,谣言就有可能传播开来,使问题更加复杂化。高校在第一时间所表现出来的态度和立场, 将在很大程度上影响社会大众和舆论对高校的看法,如果丧失了这一先机,高校想再引导或重新塑造舆论,则要付出更高的代价。因此,在高校危机事件爆发时,高校要主动公布,主动向传统媒体和新媒体提供危机报道的权威信息,并及时解答公众的疑惑。
3.指定专门的新闻发言人。高校危机事件爆发时,学校相关涉事部门有可能被问及事件的各项动态及进程。有专门的新闻发言人,可以有效地起到信息准确、权威传递的作用,从而快速稳定危机的蔓延。高校新闻发言人的重要工作之一是在危机爆发时协调各个部门统一新闻口径,以免引起信息混乱。其间还需要不断与不同机构沟通,保证与高校各职能部门发布的消息口径一致。新闻发言人要重视网络舆情的收集工作,时刻关注网络舆情的动向,把握大众心理,为高校及时制定危机管理措施,提供舆情参考。
在新媒体环境下,突发事件发生时,受众获取信息的渠道很多,但无法有效辨别其真实性,新闻发言人就要及时、准确、专业地将正确的信息传递出去,减少谣言的产生和蔓延,消除外界对校方的误解。
4.与意见领袖共同引导舆论。在一些危机事件中,在真相不明且主流媒体失语的情况下,网民往往容易受意见领袖的观点所影响。意见领袖能决定甚至改变舆论的走向,所以他们在危机公关和在舆论引导中的作用不容忽视。新媒体时代,高校要重视与意见领袖的沟通和交流,尤其是危机事件发生后的沟通,要积极发挥意见领袖的作用,牢牢抓住这一阵地。高校可以邀请专家、网络论坛版主、微博大 V、师生意见领袖等通过网络媒体进行权威信息发布,及时辟谣,并通过与他们的互动交流来引导网络舆论走向。高校可以利用贴吧、官方微博、官方微信等平台积极进行正确的舆论引导,掌握舆论传播的主导权。
5.勇于承担责任,及时公布处理结果。危机事件爆发时, 高校的声誉受到质疑,此时,高校不应该回避问题,推卸责任或者闪烁其词,而应勇敢地站出来,向公众解释危机的前因后果,如危机事件确实是高校存在失误或者过错,应勇于承担责任,及时公布处置方案。
(三)消退期:建立危机后形象重塑机制
1.开展危机后心理重建,展现“以人为本”的高校形象。在危机结束后,高校可通过网络媒体积极进行危机后心理重建工作,展现“以人为本”的高校形象,对危机中师生的心理创伤进行追踪辅导。可以通过高校拥有的“两微一端”、贴吧等新媒体平台安抚师生情绪,也可以利用各种新媒体手段对其进行引导和心理疏导,从而减少危机带来影响。
2.开展危机评价问责机制,展现“负责任”的高校形象。对高校管理者来说,每一次危机事件的处理都是一次学习和经验积累的过程。因此,在危机事件平息后,高校管理者应对危机事件进行全面的总结和剖析,对相关责任部门和责任人进行责任追究,消除类似危机再次发生的隐患。
3.建立危机后的学习机制。高校管理者可以对危机事件的处理进行评估和解析,总结如何在新媒体时代有效地处理危机事件,举一反三,吸取教训,为今后应对新的危机提供参考。(作者:骆敏、王轶群、伍婵提,宁波财经学院;文章来源于《青年记者》2019年第1期)